Product Summary
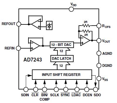
The AD7243AR is a complete 12-bit, voltage output, digital-toanalog converter with output amplifier and Zener voltage reference on a monolithic CMOS chip. No external trims are required to achieve full specified performance. The AD7243AR features a fast versatile serial interface which allows easy connection to both microcomputers and 16-bit digital signal processors with serial ports.
Parametrics
AD7243AR absolute maximum ratings: (1)VDD to AGND, DGND: –0.3 V to +17 V; (2)VSS to AGND, DGND: +0.3 V to –17 V; (3)AGND to DGND: –0.3 V to VDD + 0.3 V; (4)VOUT to AGND: –6 V to VDD + 0.3 V; (5)REFOUT to AGND: 0 V to VDD; (6)REFIN to AGND: –0.3 V to VDD + 0.3 V; (7)Digital Inputs to DGND: –0.3 V to VDD + 0.3 V; (8)SDO to DGND: –0.3 V to VDD + 0.3 V; (9)Operating Temperature Range Industrial: –40℃ to +85℃.
Features
AD7243AR features: (1)12-Bit CMOS DAC with On-Chip Voltage Reference and Output Amplifier; (2)Three Selectable Output Ranges: –5 V to +5 V, 0 V to +5 V, 0 V to +10 V; (3)Serial Interface; (4)300 kHz DAC Update Rate; (5)Small Size: 16-Lead DIP or SOIC; (6)Nonlinearity: ±1/2 LSB TMIN to TMAX; (7)Low Power Dissipation: 100 mW Typical.
Diagrams

| Image | Part No | Mfg | Description | ![]()  | 
                            Pricing (USD)  | 
                            Quantity | ||||||||||||||||
|---|---|---|---|---|---|---|---|---|---|---|---|---|---|---|---|---|---|---|---|---|---|---|
![]()  | 
                            ![]() AD7243AR  | 
                            ![]()  | 
                            ![]() IC SRL DAC 12BIT LC2MOS 16-SOIC  | 
                            ![]() Data Sheet  | 
                            ![]() 
  | 
                            
                            	 | 
                      ||||||||||||||||
![]()  | 
                            ![]() AD7243AR-REEL  | 
                            ![]()  | 
                            ![]() IC DAC 12BIT W/AMP W/REF 16-SOIC  | 
                            ![]() Data Sheet  | 
                            ![]() 
  | 
                            
                            	 | 
                      ||||||||||||||||
![]()  | 
                            ![]() AD7243ARZ  | 
                            ![]()  | 
                            ![]() IC DAC 12BIT W/AMP W/REF 16-SOIC  | 
                            ![]() Data Sheet  | 
                            ![]() 
  | 
                            
                            	 | 
                      ||||||||||||||||
![]()  | 
                            ![]() AD7243ARZ-REEL  | 
                            ![]()  | 
                            ![]() IC SRL DAC 12BIT LC2MOS 16-SOIC  | 
                            ![]() Data Sheet  | 
                            ![]() 
  | 
                            
                            	 | 
                      ||||||||||||||||
 (China (Mainland)) 
                         
                        
                                    







