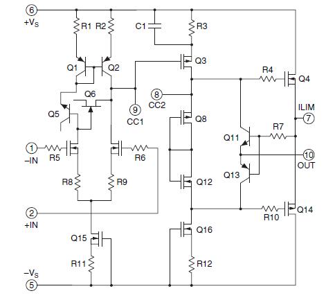
Product Summary
The PA15FL is a high voltage, low quiescent current MOSFET operational amplifier designed as a low cost solution for driving continuous output currents up to 200mA and pulse currents up to 350mA into capacitive loads. The PA15FL has integrated static and differential mode protection. The MOSFET output stage is biased AB for linear operation. External compensation provides flexibility in choosing bandwidth and slew rate for the application. The 10-pin power SIP package is electrically isolated.
Parametrics
PA15FL absolute maximum ratings: (1)Supply voltage, +VS to –VS: 450V; (2)Output current, source, sink: See SOA; (3)Power dissipation, continuous @ TC = 25℃: 30W; (4)Input voltage, differential: ±25V; (5)Input voltage, common mode: ±VS; (6)Temperature, pin solder - 10s max: 260℃; (7)Temperature, junction2: 150℃; (8)Temperature range, storage: –40℃ to +85℃; (9)Operating temperature range, case: –25℃ to +85℃.
Features
PA15FL features: (1)High voltage - 50V (±25v); (2)Low cost; (3)Low quiescent current - 3.0mA max; (4)High output current - 200mA; (5)Programmable current limit.
Diagrams

| Image | Part No | Mfg | Description | ![]() |
Pricing (USD) |
Quantity | ||||
|---|---|---|---|---|---|---|---|---|---|---|
![]() |
![]() PA15FL |
![]() Cirrus Logic |
![]() Operational Amplifiers - Op Amps Linear Op Amp 450V .2A |
![]() Data Sheet |
![]() Negotiable |
|
||||
![]() |
![]() PA15FLA |
![]() Cirrus Logic |
![]() Operational Amplifiers - Op Amps Linear Op Amp 450V .2A |
![]() Data Sheet |
![]() Negotiable |
|
||||
(China (Mainland))









