Product Summary
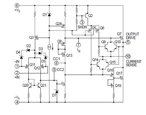
The PA46 is a high power monolithic MOSFET operational amplifier that achieves performance levels unavailable even in many hybrid amplifier designs. The safe operating area (SOA) has no second breakdown limitations and can be observed with all type loads by choosing an appropriate current limiting resistor. The PA46 utilizes a beryllia oxide (BeO) substrate to minimize thermal resistance. The 10-pin power SIP package is electrically isolated.
Parametrics
PA46 absolute maximum ratings: (1)Supply voltage, +VS to –VS: 150V; (2)Output current, continuous within SOA: 5A; (3)Power dissipation, continuous @ TC = 25℃: 75W; (4)Input voltage, differential: ±16 V; (5)Input voltage, common mode: ±VS; (6)Temperature, pin solder – 10 sec: 220℃; (7)Temperature, junction: 150℃; (8)Temperature, storage: –65℃ to +150℃; (9)Temperature range, powered: –55℃ to +125℃.
Features
PA46 features: (1)Monolithic mos technology; (2)Programmable IQ (5 or 50 mA MAX); (3)Low cost; (4)High voltage operation- 150V; (5)High slew rate- 27V/ μs; (6)High power- 5A, 75W dissipation.
Diagrams

| Image | Part No | Mfg | Description | ![]() |
Pricing (USD) |
Quantity | ||||||||
|---|---|---|---|---|---|---|---|---|---|---|---|---|---|---|
![]() |
![]() PA46EC112Z65 |
![]() E-Switch |
![]() Pushbutton Switches Illuminated Power DPST 16A 24V |
![]() Data Sheet |
![]()
|
|
||||||||
![]() |
![]() PA464C1000-136 |
![]() E-Switch |
![]() Pushbutton Switches Illuminated Power DPST 16A 125V |
![]() Data Sheet |
![]()
|
|
||||||||
![]() |
![]() PA4601 |
![]() |
![]() PACK CRIMP 1600 BROADCAST W/ACC |
![]() Data Sheet |
![]()
|
|
||||||||
![]() |
![]() PA4600 |
![]() |
![]() PACK CRIMP 1600 FRAME&SCREWS |
![]() Data Sheet |
![]() Negotiable |
|
||||||||
(China (Mainland))











